Réalisation locale
1960
Coffret en bois avec dessus en ébonite,
largeur : 33 cm
profondeur : 30 cm
hauteur : 11,5 cm
portant l'indication :
"oscillateur avec circuit accordé dans la plaque"
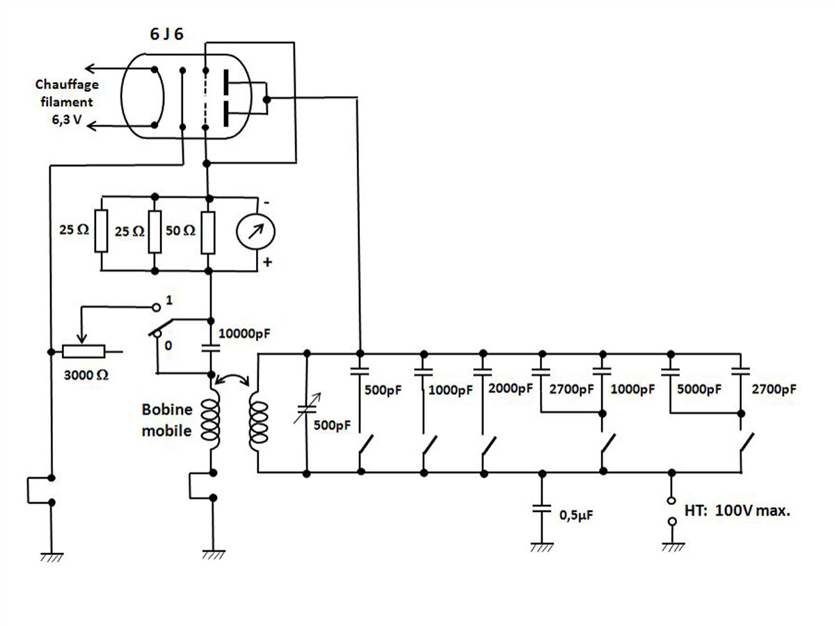
et, sur la face avant, le schéma.
Le panneau supérieur porte notamment :
la triode 6J6
l'inductance variable
la commande de la capacité variable
la commande de la résistance variable
un milliampèremètre de calibre 20 mA dans le circuit grille
Ce montage pédagogique permet de faire varier la fréquence d'accord du circuit LC, d'étudier l'influence du couplage des circuits d'anode, de grille et de cathode de la triode.
Inventaire : Ph 3.73